江苏捷美投资发展集团有限公司
首页
企业简介
产品大全
联系我们
企业信息
访客留言
PRODUCT
产品大全
西安网站维护内容、费用解析与项目策划公关服务概述
查看详情
软件即服务(SaaS)业务转型系列文章之五 业务模型发展动态——聚焦产品、定价与项目策划及公关服务
查看详情
中山大学传播与设计学院院长张志安 新媒体格局下企业声誉风险管理
查看详情
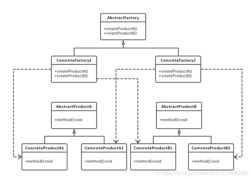
设计模式四 工厂模式 抽象工厂模式
查看详情
精品住宅项目前期策划方案 项目策划与公关服务的融合之道
查看详情
3小时创造7.8亿奇迹 刘向阳的梦想如何铸就奥伦达部落传奇
查看详情
3个月投6家,喜茶“越来越茶”战略 项目策划与公关服务新篇章
查看详情
溧水区南京视觉艺术职业学院新建宿舍楼及国际交流中心项目规划设计方案批前公示及服务
查看详情
六西格玛(6sigma)项目管理与策划工具 张驰咨询的项目策划与公关服务解析
查看详情
易境通货代参谋长 公益助力,千家企业共享视觉营销红利
查看详情
中国在线旅游市场年度综合分析 个性化需求与体验升级驱动行业变革
查看详情
提升基本公共卫生服务接纳度的项目策划与公关策略
查看详情
数据财富时代 坚定迈向大数据自立之路的项目策划与公关服务
查看详情
劲花项目营销策划方案分享 项目策划与公关服务
查看详情
影视项目管理中的项目策划与公关服务
查看详情
房地产项目发展战略定位与策划公关服务深度解析
查看详情
实现程度 基本公共服务均等化评价的新视角与指标构建
查看详情
基于SSM的文学网设计与实现 项目策划与服务推广
查看详情
微服务架构中的服务拆分方案与案例分析 聚焦项目策划与公关服务
查看详情
劲花项目营销策划方案与公关服务详解
查看详情
如若转载,请注明出处:http://www.runjiehui.com/product/list-3.html
第一页
上一页
1
2
3
4
下一页